最新公布!蕉城学科类校外培训机构“白名单”→
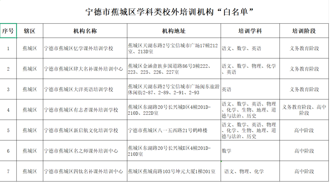
大梦蕉城(杨慈监 叶朱宗)为持续巩固“双减”政策成效,规范校外培训市场秩序,维护良好教育生态,蕉城区教育局进一步强化对面向中小学生学科类校外培训机构的日常监管。1月28日,该局正式公布辖区内学科类校外培训机构“白名单”,旨在保障学生与家长合法权益,引导家长理性选择合规机构。

此次公布的“白名单”将 实行动态管理机制。区教育局表示,将持续加强对校外培训机构的规范督导,并根据实际情况对名单进行及时更新与调整。欢迎社会各界监督。
(点击放大)
[责任编辑:]
相关阅读
点击排名
- (2022-02-09)教育部最新发布!全面落实!
- (2022-02-09)有调整!蕉城小学、幼儿园开学时间是……
- (2022-02-10)关注!春季全区教育工作这样做→
- (2022-02-11)恭喜!这45所学校入选省级名单,有你的母校吗
- (2022-02-13)暂缓返校!多所高校发布最新通知!
- (2022-02-15)做好核酸采样 迎接春季开学~
- (2022-02-15)【新春走基层】“消杀”+“检测” 双管齐下
- (2022-02-17)蕉城区属初高中迎来“开学季”!24000多名学
- (2022-02-19)小小“读书郎”乖乖做核酸,守好防疫关“安心
参与评论