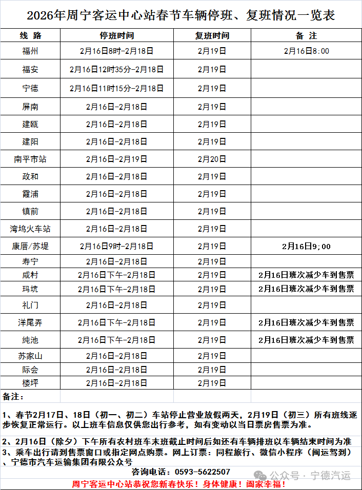
转扩!宁德汽运发布重要通告
春节期间












定制班线及宁德市所属汽车客运站
将根据各县实际运输情况
对车站、运行线路班次进行停、复班
具体情况如下
定制班线

来源:宁德市汽车运输集团有限公司
[责任编辑:]
相关阅读
点击排名
- (2022-01-29)【新春走基层】万象“耕”新不负春,蕉城奏响
- (2022-01-29)喜乔迁!蕉城区委宣传部、区融媒体中心有“新
- (2022-01-30)上海虹桥枢纽,1400平米沉浸式大屏,福建春晚
- (2022-01-30)文艺盛宴!央视、省台春晚好戏连连,锁定这些
- (2022-01-30)蕉城夜市红色电影周周播,新春不“打烊”!
- (2022-01-29)2022年全区“两违”综合治理工作推进会,工作
- (2022-01-29)蕉城区纪委五届二次全会召开
- (2022-01-29)【新春走基层】新春将至,他们把温暖送到群众
- (2022-01-30)冲!新一年,福建开门红
参与评论